交易所 jiaoyisuo 分类>>
2025年全球Top加密货币交易所权威推荐联合每日资讯(2025年10月19日)
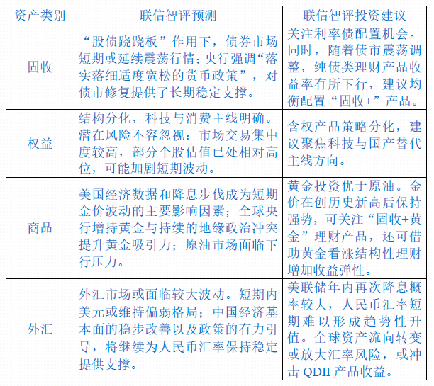
交易所,交易所排名,交易所排行,加密货币交易所排行榜,加密货币是什么,加密货币交易平台,加密货币平台,币安交易所,HTX火币交易所,欧意交易所,Bybit交易所,Coinbase交易所,Bitget交易所,Kraken交易所,交易所权威推荐,全球交易所排名,虚拟货币交易所排名,加密货币,加密货币是什么宽松的货币政策方面,9月17日,加拿大央行将基准利率下调25个基点至2.50%,9月18日美联储将基准利率下调25个基点至4.00%-4.25%后,多个海湾国家跟随降息。央行购金方面,中国央行8月末黄金储备7402万盎司(环比增6万盎司),为连续第10个月增持黄金;世界黄金协会报告显示,今年二季度全球官方黄金储备增加166吨,处于历史高位。地缘政治风险方面,美国在加勒比地区的军事行动引发与委内瑞拉的紧张局势升级,古巴等国对美国的军事部署表示谴责;俄乌冲突持续发酵,俄无人机进入波兰领空,冲突外溢风险上升;以色列对卡塔尔境内哈马斯领导人发动袭击,阿拉伯-国家紧急峰会发表联合声明,谴责以色列。以上因素推动国际金价强势上行
联合认为,本周全国碳市场呈现“量增价跌”格局。碳价从58.23元/吨跌至52.21元/吨,周跌幅达10.34%,波动剧烈。总成交1180.9万吨,成交额5.82亿元,其中大宗协议交易占比74.3%,成为市场主导。价格大幅回调主要受三方面因素影响:一是市场对配额分配政策预期可能发生变化,引发抛售;二是临近履约期,部分企业集中出售盈余配额导致短期供给增加;三是大宗交易均价较低,拖累整体价格水平。当前市场仍显不成熟,表现为价格发现功能不足、流动性过度依赖大宗交易。后续还需关注配额政策调整和CCER重启进展等关键信号,以把握未来市场走向。
6.2025国际冬季运动博览会主论坛上发布《中国冰雪产业发展研究报告(2025)》显示,2025年,我国冰雪产业规模将突破万亿元大关,达到10053亿元。除总规模迅猛扩张外,冰雪消费也呈现快速提升趋势。此外,国家体育总局冬季运动管理中心发布《大众冰雪消费市场研究报告(2024-2025冰雪季)》显示,截至2025年4月,我国拥有室内滑雪场79个,比上一年度增长20个,增幅达到了33.9%,且仍有16个在建。按照规划,到2030年,我国冰雪产业规模将突破1.5万亿元。
联合信用管理有限公司(以下简称“联合信用”)每日资讯(以下简称“联合每日资讯”)中涉及的内容仅供参考,不构成对贵方作出任何决策的操作建议及决策依据,更不能作为投资研究决策的依据,也不能作为贵方向联合信用主张道义的、责任的和法律的依据或凭证,无论是否已经明示或暗示。联合信用就“联合每日资讯”涉及的内容不对接收方做出任何担保。在任何情况下,因贵方使用“联合每日资讯”所载内容而导致的直接或间接投资盈亏等后果,联合信用不承担任何法律责任。
2025-10-21 15:01:22
浏览次数: 次
返回列表
友情链接:





